北海道鷹栖養護学校
  • ログイン

  • ホーム
  • 学校長ご挨拶
  • 学校概要
  • 本校の教育
  • 本校の取組
    • 本校の取組
    • いじめ防止基本方針
    • 進路指導
    • 学校評価
  • 寄宿舎
  • 教育相談
  • お知らせ
  • カレンダー
  • 様式ダウンロード
  • 高等部入学者選考
  • アクセス
  • note
ホーム学校長ご挨拶学校概要 本校の教育 本校の取組 いじめ防止基本方針進路指導学校評価寄宿舎教育相談お知らせ カレンダー様式ダウンロード高等部入学者選考アクセスnote
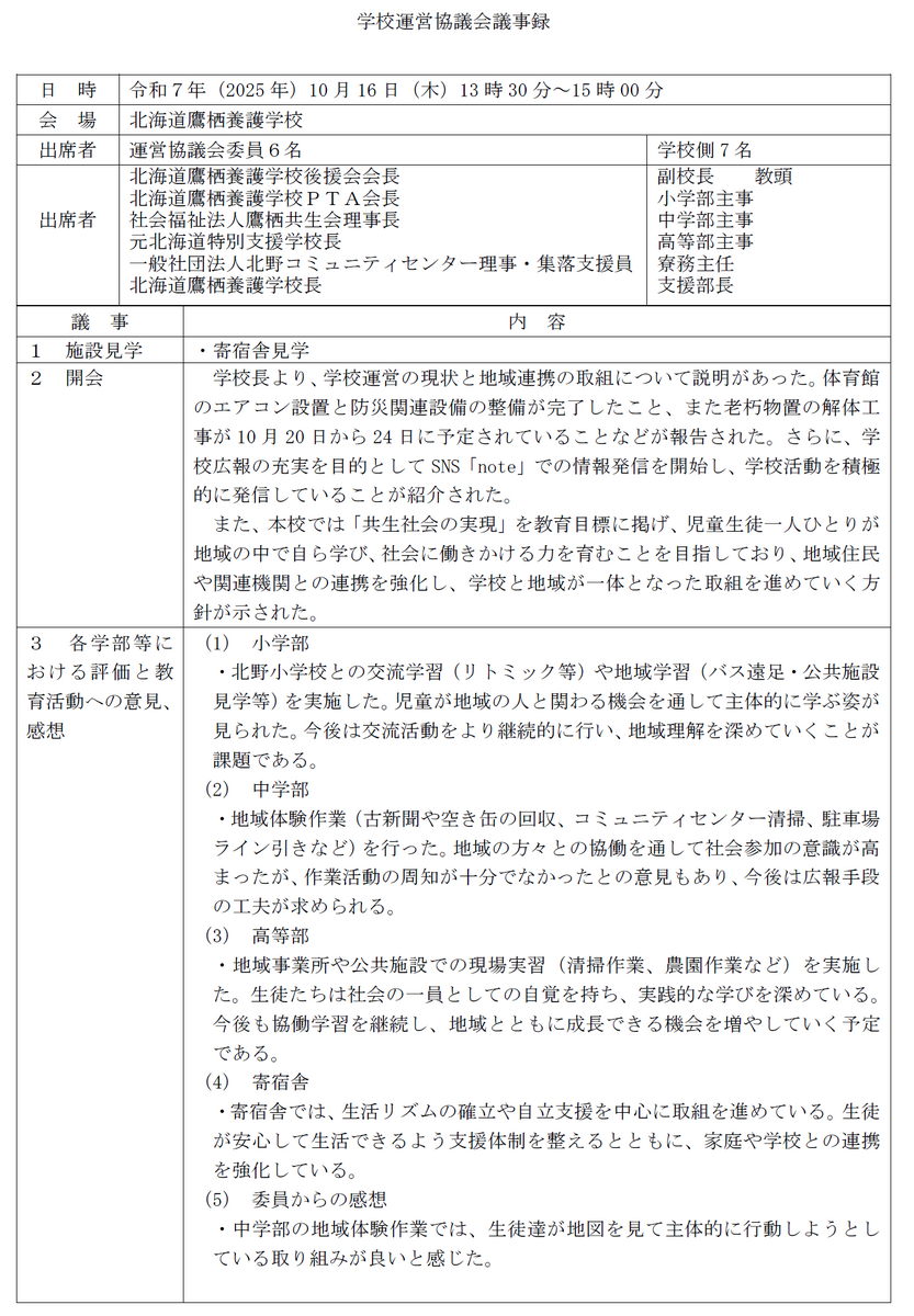
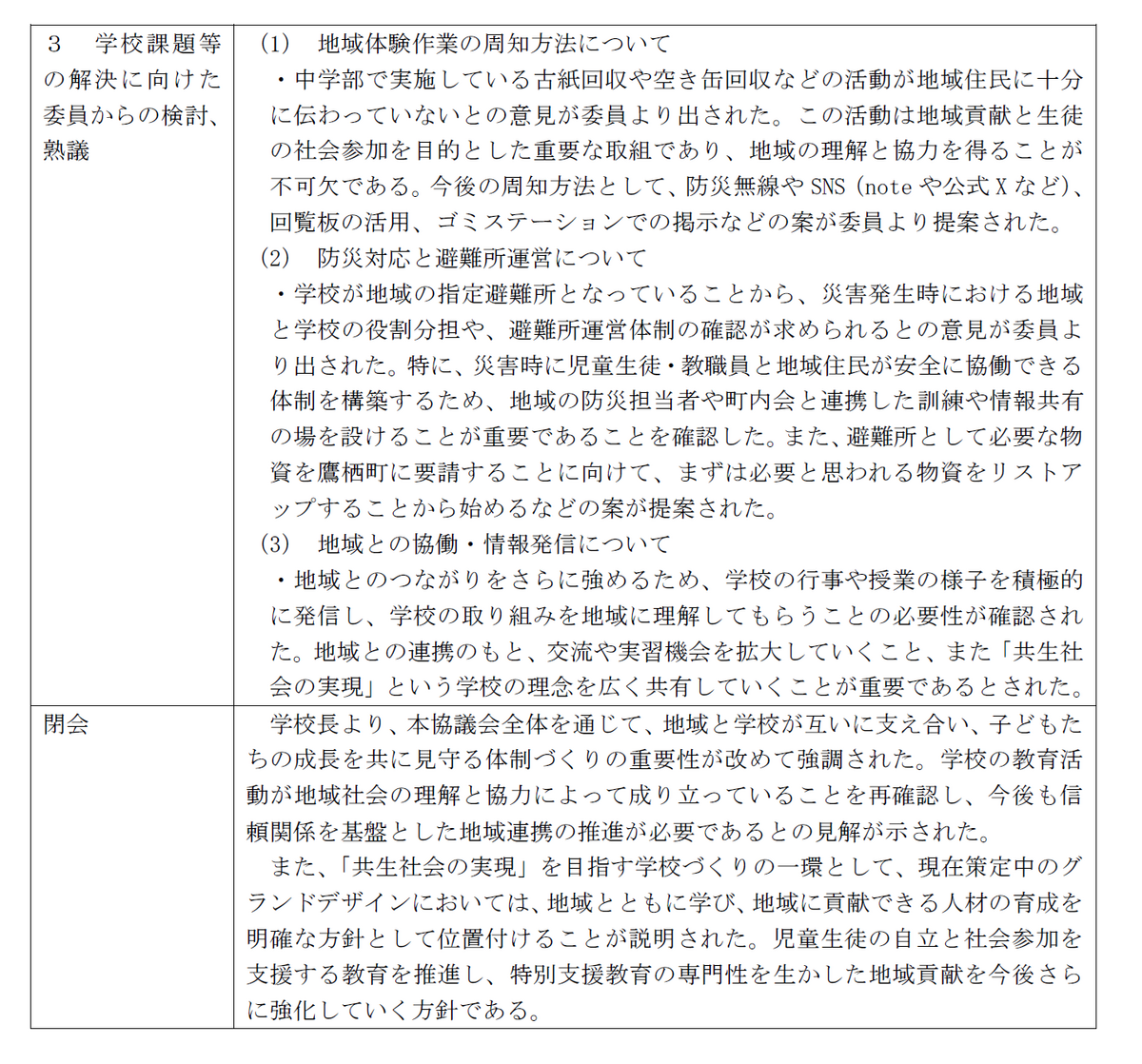
学校運営協議会

学校運営協議会議事録(HP).pdf

4 7 4 6 8 3
メニュー
ホーム学校長ご挨拶学校概要 学校情報沿革校歌・校章・校旗教室配置図・寄宿舎配置図学校経営方針学校運営組織鷹栖養護学校について本校の教育 小学部中学部高等部本校の取組 いじめ防止基本方針進路指導学校評価学校運営協議会寄宿舎教育相談お知らせ 本校へ入学を希望の方保護者の方卒業生と父母の方寄宿舎指導員(会計年度職員)募集各種通信たかよう校長ブログ(~2025.7.29)カレンダー様式ダウンロードアクセスnote

©2025  Hokkaido Takasu School for Special Needs Education 【アクセス】

Powered by NetCommons